
周围神经系统 (PNS) 损伤是一种越来越常见的疾病,存在于所有年龄段,这是由创伤性和非创伤性原因引起的。PNS 损伤后的轴突再生有限,缺乏神经再连接通常会导致永久性神经功能障碍。实验证据表明,再生能力受两种损伤依赖性机制的调节,例如公认的条件反射病变以及最近建立的强化条件反射,以及不依赖生理损伤的机制,例如环境富集 (EE)以及饮食方案。虽然这些研究导致了影响轴突再生能力的分子途径的鉴定,但缺乏对轴突再生的统一和全面的分子理解。因此,我们探索了在这些不同的模型和条件下形成共同分子分母的有趣可能性,这可以扩展我们对轴突再生的基本理解,超越目前的知识。为此,我们对最近生成的与再生与非再生条件相关的数据集中的富集信号通路进行了无偏倚的比较分析,包括外周损伤和饮食方案,如间歇性禁食 (IF),和 EE。出乎意料的是,我们发现“昼夜节律”是调节轴突再生的潜在常见生物学机制。昼夜节律时钟是一种 ∼24 小时的分子计时机制,基于驱动时钟基因表达和昼夜节律输出的转录和翻译反馈回路
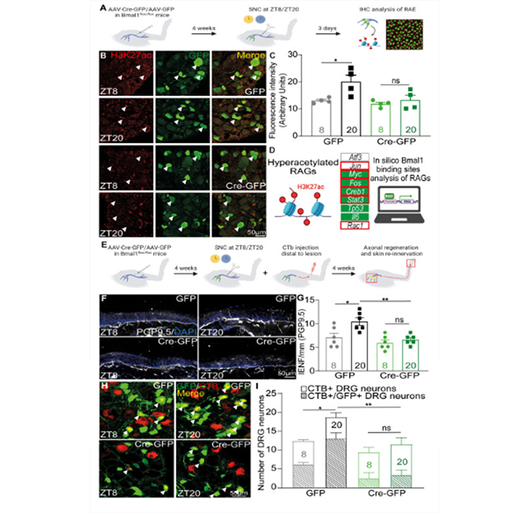
这些包括生理和行为变化的周期,这些变化预计每天反复发生的环境刺激,例如光或食物摄入。更具体地说,昼夜节律调节着大量的生理现象,包括转录、翻译,表观遗传学,炎症,新陈代谢以及伤口愈合过程,因此具有调节轴突再生的潜力。尽管生物钟无处不在,但它们在轴突再生中的作用仍然难以捉摸。在这里,我们表明背根神经节 (DRG) 神经元具有内在的分子时钟机制,该机制对于在坐骨神经损伤小鼠模型中计时和优化轴突再生和靶向再神经支配是必要的。从机制上讲,我们发现昼夜节律轴突再生需要核心时钟蛋白Bmal1的神经元表达,该蛋白调节感觉神经元的再生程序。
最后,我们通过使用目前被批准用于治疗神经系统疾病的药物锂,确定了通过时钟依赖性机制促进损伤后轴突再生的潜力。总之,我们的研究结果表明,昼夜节律将轴突再生能力调整到一天中的特定时间窗口。这些新知识可以为设计时钟依赖性再生疗法和神经康复方案铺平道路。
重要的是,最近的一项研究报告称,与活动期(白天)相比,在休息阶段(夜间)发生烧伤时,人类烧伤愈合时间增加了 ∼60%,表明可以通过时间疗法(包括时间疗法和时间活性药物)来利用时钟依赖性机制的力量。
与此一致,我们成功地将锂用作坐骨神经损伤模型中的原理验证方法。最后,昼夜节律对轴突再生的影响表明,依赖于神经康复或神经元活动的修复策略应考虑在 24 小时周期内进行时间调整的方法,以与神经元内在再生能力的变化保持一致。
鉴于生物钟的普遍性,我们的研究结果最终建议对迄今为止在该领域收集的数据进行仔细的重新评估,这些数据可能受到一天中不同时间进行实验的影响。它还要求在设计未来的实验时要谨慎,此后必须考虑与时钟相关的机制。
参考文献:Francesco De Virgiliis,Franziska Mueller,Ilaria Palmisano, et al. The circadian clock time tunes axonal regeneration, Cell Metabolism (2023). DOI:10.1016/j.cmet.2023.10.012